isv support mechanism illustration

ISV Support Mechanism

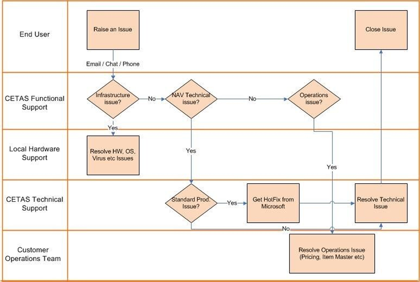
Support Process

Cetas has a well defined Support program for their ISV products, to ensure long term support and uninterrupted operation of your add-on deployment. Cetas’ support services boast of following strengths:

More than 8 years of Dynamics Product Experience

Multi-language, Multi-localization exposure

Incident Based Support

Support available for both technical as well as functional request

Planned Hot-fix Rollouts

ITIL-ready support process

Web-based issue-tracking / timesheet system for the support team (self service functionalities to be available shortly )

Strict adherence to Service Level Agreements and set escalation levels for the SLA violations

Detailed Support Process

detailed support process

Submit a Trouble Ticket (Support Incident)

For all the ISV add-ons, comprehensive documentations such as User Manual, ‘how-to’ videos, blogs etc are available in Cetas website https://newsite.cetastech.com . There are links available from AppSource page as well. If the users are not able to resolve their issues by themselves, they can report the incident to Support representative through the channels mentioned above. A support ticket will be created and an acknowledgement will be sent to the user on creation of the ticket.

Once a support incident is reported the severity of the incident will be verified by the system. If the issue is critical and requires immediate attention, the same will be forwarded to the Critical Support Desk of Support who will provide an immediate solution or work-around for the issue. For any non critical issues SLA will be verified and forwarded to the Level 1 representative who will attend the issue and try to resolve it and inform customer about the resolution. If the Level 1 desk is unable to resolve the issue the same will be escalated to the Level 2 Support Desk of Support.

Support – Level 2

Once an incident is escalated to the Level 2 Support Desk of Support, a detailed analysis will be conducted on the incident to assess the type of the issue and the remediation required to resolve the same. The incident will be analysed and a detailed effort estimation will be done and sent for customers approval. A detailed impact analysis will be conducted for every remediation measures recommended. On approval of the effort estimation the incident will be forwarded to engineering desk. If the support issue required further consultation services, it will be forwarded to the business consulting team to take it forward.

support - level 2

Engineering

On approval of the remediation and effort estimation by the customer, the incident will be forwarded to the engineering department. Modification/Enhancement/Bug-fixing will be done by the technical team. Each modification will tested module-wise. Once the modifications are done and tested, a total integration test will be conducted to make sure that the remediation has no other impacts on the solution.

engineering

Acknowledgement, Approval and Closure

Cetas will support 2 versions prior to the current version as released by Microsoft. For eg. Say 2016 is the latest version from General Availability point of view, Cetas will provide Enhanced Support to 2015 (the 1 version prior to 2016, the latest version) and Active Support to 2013 (& other sub-versions within 2013).

Enhanced support indicates new functionalities added in Latest Version, will also be made available in the 1 version prior to the Latest Version.

Active Support indicates maintenance patch releases only . ie back-porting of functionalities available in say 2016 will not be done in 2013.

SLA:

Severity Response Time Goal Resolution Time Goal
1 High
1 Business Hours
1 Business Day
2 Normal
4 Business Hours
3 Business Days
3 Low
1 Business Day
10 Business Days

Response Time:

The add-on solutions are available for Dynamics NAV and Dynamics 365 Business Central (Cloud and On-Prem) and the updates are available within 2 weeks of any Cumulative Updates and within 2 months of any major new version release.

Final Resolution Time:

The time period from initial receipt by CETAS Support Desk of an Incident Report until Cetas Support Desk provides a workaround or fix to resolve the problem, or for Severity 2 and 3 cases, definitively identifies root cause and logs problem for fixing in a future release

Definitions of Severity Levels:

Cetas will support 2 versions prior to the current version as released by Microsoft. For eg. Say 2016 is the latest version from General Availability point of view, Cetas will provide Enhanced Support to 2015 (the 1 version prior to 2016, the latest version) and Active Support to 2013 (& other sub-versions within 2013).

Enhanced support indicates new functionalities added in Latest Version, will also be made available in the 1 version prior to the Latest Version.

Active Support indicates maintenance patch releases only . ie back-porting of functionalities available in say 2016 will not be done in 2013.

definitions of severity levels

ISV add-on Product Life Cycle Policy

The add-on solutions are available for Dynamics NAV and Dynamics 365 Business Central (Cloud and On-Prem) and the updates are available within 2 weeks of any Cumulative Updates and within 2 months of any major new version release.

Cetas commits to the following in terms of versions being supported:

Cetas will support 2 versions prior to the current version as released by Microsoft. For eg. Say 2016 is the latest version from General Availability point of view, Cetas will provide Enhanced Support to 2015 (the 1 version prior to 2016, the latest version) and Active Support to 2013 (& other sub-versions within 2013).

Enhanced support indicates new functionalities added in Latest Version, will also be made available in the 1 version prior to the Latest Version.

Active Support indicates maintenance patch releases only . ie back-porting of functionalities available in say 2016 will not be done in 2013.

Current Availability

NB Procure is available for Dynamics NAV 2018 and Dynamics 365 Business Central (Cloud and On-Prem)

For all ISV add-on product support, team can be reached through :

Email:

info@newsite.cetastech.com

Tel:

+91 44 22330225

Contact Us